
Figuur 1. Spice (simulatieprogramma met geïntegreerde circuit nadruk)
Spice (simulatieprogramma met geïntegreerde circuit nadruk) is een computerprogramma dat wordt gebruikt om te imiteren hoe elektronische circuits zich gedragen.U kunt het gebruiken om te controleren hoe circuits werken voordat ze worden gebouwd.Met kruiden kunt u zien hoe verschillende onderdelen zoals weerstanden, condensatoren en transistoren samen in een circuit optreden, waardoor het ontwerp gemakkelijker en sneller wordt.

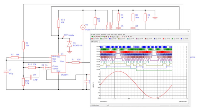
Figuur 2. Spice -simulatie met schema's voor schakelschema's en uitgangsgolfvormen
Spice -simulatie werkt door een computermodel van een circuit te maken.In plaats van het circuit met werkelijke onderdelen te bouwen, kunt u het programma gebruiken om elke component zoals weerstanden, condensatoren en transistoren te beschrijven en hoe ze zijn verbonden.De software werkt dan als elektriciteit door het circuit loopt en laat zien wat er zou gebeuren.
Met kruiden kunt u resultaten zien zoals spanning, stroom en vermogen op verschillende punten in het circuit.U kunt ook onderdelen wijzigen, zoals het proberen van een grotere condensator of een kleinere weerstand, en onmiddellijk zien hoe het circuit reageert.U kunt ook testen hoe het circuit zich gedraagt met verschillende invoersignalen, zoals gestage vermogen of het veranderen van golfvormen.
Dit maakt het gemakkelijker om fouten te vinden, problemen op te lossen en ontwerpen te verbeteren voordat u tijd en geld besteedt aan het bouwen van het echte werk.Spice geeft u een veilige en eenvoudige manier om ideeën op een computer te testen voordat u echte hardware maakt.
Spice werd voor het eerst gemaakt op de Universiteit van Californië,, Berkeley in de vroege jaren zeventig.Het groeide uit een eerder programma genaamd Cancer, ontwikkeld in de late jaren 1960 en werd officieel vrijgegeven als Spice versie 1 in 1972. Het programma werd gratis aan het publiek beschikbaar gesteld, dankzij professor Donald Pederson, die geloofde dat de vooruitgang in technologie openlijk moest worden gedeeld.
De eerste versie van Spice werd geschreven in Fortran, een taal die op dat moment werd gebruikt voor wetenschappelijk computergebruik, en het was ontworpen om op mainframe -computers te draaien.In 1975, Spice2 werd uitgebracht en biedt meer nauwkeurigheid en functies.Een van de meest populaire herzieningen was Spice2g.6, wat nuttig werd voor circuitanalyse en onderwijs.Een grote mijlpaal kwam in 1985 met de release van Spice3, herschreven in de C -programmeertaal.Deze verandering maakte kruid sneller, flexibeler en gemakkelijker aan te passen aan nieuwe computersystemen.Spice3 heeft ook ondersteuning toegevoegd voor nieuwe apparaatmodellen, zoals Mesfets, en stelde u in staat om tekstlabels te gebruiken in plaats van alleen nummers voor circuitknooppunten.
Sindsdien is Spice blijven evolueren.Verschillende bedrijven en makers hebben hun eigen versies gebouwd, zoals PSPICE, HSPICE en LTSPICE, elk toevoegen van gespecialiseerde functies, verbeterde interfaces en grotere bibliotheken van elektronische componenten.Tegenwoordig blijft Spice een van de belangrijkste tools in elektronica.Van het begin op mainframe -computers tot zijn moderne versies die op desktops en laptops worden uitgevoerd, het is een standaardtool geworden om circuits te ontwerpen, testen en te verfijnen voordat ze worden gebouwd.

Figuur 3. 3D -weergave van een ontwerp van een printplaat (PCB)
Spice in DC -simulatie - Spice controleert hoe een circuit zich gedraagt met gestage, onveranderlijke signalen.Spice toont de spanningen en stromen in elk deel van het circuit wanneer het wordt aangedreven door een constante bron.
Spice in AC -reactie - Spice Studies hoe circuits reageren op signalen die veranderen met frequentie.Dit is handig bij het ontwerpen van versterkers, filters en andere systemen waar prestaties afhankelijk zijn van de frequentie.
Spice in voorbijgaand gedrag - Spice laat zien hoe een circuit na verloop van tijd reageert wanneer ingangen plotseling of continu veranderen, zoals het uitschakelen van een apparaat in- en uitschakelen.Het helpt u om timing en golfvormen duidelijk te bekijken.
Spice in ruisvoorspelling - Spice voorspelt ongewenste signalen of storingen, ruis genoemd, in een circuit.Hiermee kunt u stabielere en betrouwbare systemen ontwerpen, vooral in gevoelige elektronica.
Spice in apparaatmodellering - Spice kan modellen van eenvoudige onderdelen maken, zoals weerstanden en condensatoren, evenals complexe apparaten zoals diodes en transistoren.Deze modellen werken als de werkelijke componenten voor nauwkeurige simulatie.
Spice in ontwerpoptimalisatie - Spice kunt u circuits vrijwel testen, componentwaarden wijzigen en simulaties opnieuw uitvoeren.Dit maakt het gemakkelijker om ontwerpen te verbeteren en tegelijkertijd de behoefte aan fysieke prototypes te verminderen.
Spice in Education - Spice wordt gebruikt op scholen en universiteiten.Met programma's zoals PSPICE® kunt u leren hoe circuits werken zonder dure laboratoriumopstellingen, waardoor het een waardevol leermiddel is.

Figuur 4. Spice Beyond Electronics: Thermal, Electromechanical and Multiphysics
Spice is niet beperkt tot het simuleren van elektronische circuits;Spice kan ook worden gebruikt om niet-elektrische systemen zoals thermische en elektromechanische processen te modelleren.Dit werkt door analogieën te maken tussen elektrische componenten en fysieke systemen.Warmtecapaciteit in een thermisch systeem kan bijvoorbeeld worden vergeleken met elektrische capaciteit, waardoor kruiden kunnen simuleren hoe warmtestromen en hoe koelsystemen presteren.Dit is vooral handig in moderne elektronica, waar warmtebeheer basic is voor betrouwbare werking.
Spice kan ook worden toegepast op elektromechanische systemen, zoals motoren en schijven.Door mechanische onderdelen om te zetten in equivalente elektrische modellen, kunt u zowel elektrische als mechanische prestaties samen in één simulatie bestuderen.Dit helpt bij het verfijnen van ontwerpen en het waarborgen van een soepele interactie tussen verschillende delen van het systeem.
Naast dit gebruik is Spice ook uitgebreid tot gebieden zoals elektromagnetica en microfluidics.In elektromagnetica modelleert Spice de interactie van elektrische en magnetische velden om de efficiëntie van het apparaat te verbeteren.In microfluidics gebruikt Spice elektrische analogieën om vloeistofstroom in zeer kleine kanalen te voorspellen, waardoor u lab-on-a-chip apparaten en soortgelijke systemen kunt optimaliseren.
Deze diverse toepassingen tonen de flexibiliteit en waarde van Spice over meerdere hanteringsvelden.Van het beheren van warmte tot het verbeteren van motoren, modelleringsvelden of het voorspellen van vloeistofstroom, Spice biedt een uniform platform voor het testen en verfijnen van ontwerpen voordat ze worden gebouwd.
Spice maakt circuitontwerp eenvoudiger en sneller.U kunt uw ideeën op een computer testen voordat u een hardware bouwt.Dit bespaart tijd, verlaagt de kosten en vermijdt fouten vroeg in het proces.Het geeft ook nauwkeurige details zoals spanning, stroom en kracht, waardoor u wordt geholpen te begrijpen hoe een circuit in werkelijkheid zal werken.Spice ondersteunt veel verschillende componenten, van eenvoudige weerstanden tot complexe apparaten zoals transistoren en energiesystemen.Ontwerpen kunnen snel worden gewijzigd en de resultaten worden onmiddellijk weergegeven, waardoor het raffineren en verbeteren van circuits veel eenvoudiger.
Hoewel Spice geweldig is, heeft het ook enkele limieten.De nauwkeurigheid van de resultaten ervan hangt af van hoe goed de componentmodellen zijn, als de modellen niet realistisch zijn, komt de simulatie mogelijk niet overeen met de werkelijke prestaties.Het kan ook moeilijk voor u zijn om te gebruiken, omdat het begrijpen van de opstelling en resultaten wat oefening nodig heeft.Voor zeer grote en complexe circuits kan Spice langzaam rennen en een sterke computer vereisen.Het belangrijkste is dat Spice geen echte tests niet volledig kan vervangen, omdat sommige fysieke effecten te complex zijn om te modelleren.Dit betekent dat u nog steeds uw circuits moet bouwen en testen om de resultaten te bevestigen.
Spice- of simulatieprogramma met geïntegreerde circuit nadruk is meer dan alleen een programma voor het testen van circuits, het is een hoofdtool voor het leren, ontwerpen en verbeteren van systemen.Spice bespaart tijd, verlaagt de kosten en maakt ontwerpen nauwkeuriger.Hoewel het de daadwerkelijke tests niet volledig kan vervangen, geeft Spice u een eenvoudige manier om uw werk te begrijpen en te verbeteren.Door Spice samen te gebruiken, kunnen betere en betrouwbaardere ontwerpen worden gemaakt.
OVER ONS
Klanttevredenheid elke keer.Wederzijds vertrouwen en gemeenschappelijke belangen.
Johnson Counter Basics: How It Works en Hoofdoverwegingen
2024-09-11
IC 7400 verkennen: specificaties, pin -configuratie en praktische toepassingen
2024-09-09
Ja, Spice kan digitale logica-elementen zoals poorten, vergrendelingen en flip-flops simuleren.Het is echter voornamelijk ontworpen voor analoge circuits, dus digitale simulaties zijn mogelijk niet zo efficiënt als gespecialiseerde digitale tools.
Ja, maar het vereist wat leren.Mogelijk vindt u de opdrachten en setup in het begin uitdagend.Gratis tools zoals LTSpice maken het gemakkelijker met tutorials, voorbeeldcircuits en een grafische interface.
LTSPICE is een gratis, verbeterde versie van Spice die wordt geleverd met een beginnersvriendelijke interface, snellere verwerking en veel ingebouwde modellen.In tegenstelling tot Basic Spice is het gemakkelijker voor u en wordt het veel gebruikt in zowel de industrie als in het onderwijs.
Ja.Sommige plug -ins voegen ondersteuning toe voor geavanceerde onderdelen zoals nieuwe halfgeleiders of fotonische apparaten.Anderen verbeteren grafieken, gegevensanalyse en de interface.Deze zijn efficiënt in industrieën zoals Automotive, waar gedetailleerde thermische of betrouwbaarheidssimulaties vereist zijn.
Spice staat bekend om nauwkeurigheid en flexibiliteit en biedt vele soorten analyses, zoals ruis- en gevoeligheidscontroles.Tools zoals Multisim zijn misschien gemakkelijker te gebruiken en beter voor daadwerkelijke hardwaretesten, terwijl Spice sterker is voor gedetailleerde en geavanceerde simulaties.
E-mail: Info@ariat-tech.comHK TEL: +852 30501966TOEVOEGEN: Rm 2703 27F Ho King Comm Centre 2-16,
Fa Yuen St MongKok Kowloon, Hong Kong.